Specification Projects under the Eclipse Foundation Specification Process MUST produce a Technology Compatibility Kit (TCK) that delivers on the promise of enabling multiple compatible implementations.
This document defines:
Materials a TCK MUST possess to be considered suitable for delivering portability
Ratifying a Final TCK
Process for challenging tests and how these challenges are resolved
Means of excluding released TCK tests from certification requirements
Policy on improving TCK tests for released specifications
Process for self-certification
Process for (TCK) service release (x.y.z) to resolve a TCK challenge
It is the role of the TCK to ensure both compatability of implementations and portability of applications.
TCK tests must be written following all rules and restrictions that applications must follow including, but not limited to, specification rules, trademark guidelines and license terms. Tests that do not follow these rules and restrictions as they pertain to applications may be deemed invalid and excluded using the Challenge process.
TCK tests must not be packaged in the jakarta.* namespace. At the
current time TCKs may be packaged in any other namespace, however, the
namespace format of ee.jakarta.tck.<spec-name> is recommended.
TCKs for individual specifications can include tests of three different types of specification requirements, detailed below:
Not all individual specifications will have Type 1 or Type 2 requirements. The individual specification TCK should include tests of all types of requirements and must contain tests of Type 2 requirements, if they exist, and of Type 3 requirements.
The tests of Type 2 or Type 3 requirements must be executed in compatible implementations of the profiles to validate the individual specification implementation functions properly in the profile implementation: platform, web profile or core profile.
The individual specification TCK must provide a mechanism for running the required TCK tests (Types 1 and 3) outside the context of a platform or profile. Type 2 tests must be excluded and not run. This mechanism is to be used by standalone implementations of the specification who wish to certify their compatibility.
A profile-ready mechanism must also be provided for running the required TCK tests (Types 2 and 3) in the profiles in which they are included: platform, web profile or core profile. Type 1 tests must be excluded and not run. This mechanism is to be used by platform or profile implementations who wish to certify their compatibility with the specification.
The requirement to produce a profile-ready mechanism does not mean a platform or profile implementation must pass the individual specification TCK using this mechanism before the individual specification can perform a release. If problems with the tests when run using the profile-ready mechanism are found after a specification release, they can be addressed by a new release of the individual specification TCK.
The requirements discussed in this section are not intended to impose additional requirements on specifications that are producing service releases of their TCKs, beyond the requirements that were imposed by the Specification Committee when the applicable major or minor release of the TCK binary was ratified.
Artifacts:
Projects MUST produce the project licensed (EPL, Apache, etc.) version for distribution to Maven Central or other open source channels, usable for automated, non-official testing, and implementation. No compatibility claims can be made on the basis of this TCK.
Projects MUST produce a final candidate binary that includes the EFTL license. The Jakarta EE Specification Committee will sign and promote project TCK binary for distribution via Eclipse infrastructure on final approval. This is the TCK binary usable for self-certification when one desires to make a claim of compatibility, allowing for the use of the Jakarta brands.
Both TCK binaries MUST contain the following
User guide outlining
Software requirements
Installation and configuration
How to run the tests
Where to file challenges
TCK specific rules not covered in this process guide
Instructions describing how to run the compatible implementation(s) that are being used to validate the TCK
A top-level README document pointing to each of the preceding documents
We recommend that the TCK documentation include
URLs for the issue trackers to file certification requests, bug reports, etc.
A statement that the Certification of Compatibility process must be followed before a claim of compatibility can be made.
TCK binaries MAY contain
Test coverage document
Test assertion document
Release available via a release on project GitHub releases page(or equivalent)
Projects will submit the EFTL proposed final binary of the TCK for approval to the Specification Committee.
The Specification Committee will vote to approve or reject the TCK binary.
Approved binaries will be signed with the GPG key of the Jakarta Specification Committee, and then published on download.eclipse.org along with the digital signature of the SHA-256 hash of the final binary, and the SHA-256 hash of the binary as the fingerprint of the TCK.
Consumers can use the GPG key of the Jakarta Specification Committee to verify the authenticity of that or any TCK binary.
Specifications are the sole source of truth and considered overruling to the TCK in all senses. In the course of implementing a specification and attempting to pass the TCK, implementations may come to the conclusion that one or more tests or assertions do not conform to the specification, and therefore MUST be excluded from the certification requirements.
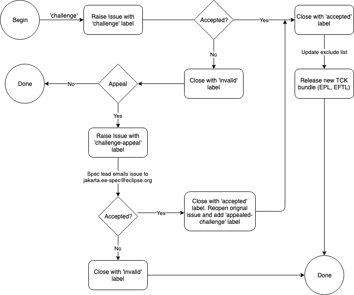
Requests for tests to be excluded are referred to as Challenges. This section identifies who can make challenges to the TCK, what challenges to the TCK may be submitted, how these challenges are submitted, how and to whom challenges are addressed.
Any implementor may submit a challenge to one or more tests in the TCK as it relates to their implementation. Implementor means the entity as a whole in charge of producing the final certified release. Challenges filed MUST represent the consensus of that entity.
Any test case (e.g., test class, @Test method), test case configuration (e.g., deployment descriptor), test beans, annotations, and other resources considered part of the TCK may be challenged.
The following scenarios are considered in scope for test challenges:
Claims that a test assertion conflicts with the specification.
Claims that a test asserts requirements over and above that of the specification.
Claims that an assertion of the specification is not sufficiently implementable.
Claims that a test is not portable or depends on a particular implementation.
The following scenarios are considered out of scope for test challenges and will be immediately closed if filed:
Challenging an implementation’s claim of passing a test. Certification is an honor system and these issues MUST be raised directly with the implementation.
Challenging the usefulness of a specification requirement. The challenge process cannot be used to bypass the specification process and raise in question the need or relevance of a specification requirement.
Claims the TCK is inadequate or missing assertions required by the specification. See the Improvement section, which is outside the scope of test challenges.
Challenges that do not represent a consensus of the implementing community will be closed. If agreement is later reached by the implementing community, the issue can be reopened. The test challenge process is not the place for implementations to initiate their own internal discussions.
Challenges to tests that are already excluded for any reason.
Challenges that an excluded test should not have been excluded and SHOULD be re-added MUST be opened as a new enhancement request
Challenges MUST be filed via the specification project’s issue tracker
using the label challenge and include the following information:
The relevant specification version and section number(s)
The coordinates of the challenged test(s)
The exact TCK version
The implementation being tested, including name and company
A full description of why the test is invalid and what the correct behavior is believed to be
Any supporting material; debug logs, test output, test logs, run scripts, etc.
Challenges can be resolved by a specification project lead, or a project challenge triage team, after a consensus of the specification project committers is reached or attempts to gain consensus fails. Specification projects may exercise lazy consensus, voting or any practice that follows the principles of Eclipse Foundation Development Process.
The failure to resolve a Challenge might prevent an implementation from going to market; Challenges SHOULD be given a high priority by the specification project and resolved in a timely manner. Two weeks or less SHOULD be considered the ideal period of time to resolve a challenge. Challenges may go longer as needed, but as a rule SHOULD avoid months.
If consensus cannot be reached by the specification project for a prolonged period of time, the default recommendation is to exclude the tests and address the dispute in a future revision of the specification.
A consensus that a test produces invalid results will result in the
exclusion of that test from certification requirements, and an immediate
update and release of an official distribution of the TCK including the
new exclude list. The associated challenge issue MUST be closed with
an accepted label to indicate it has been resolved.
The specification project may approve (user) workarounds for an accepted TCK challenge (as an alternative to excluding TCK tests).
As another alternative to excluding a challenged test, it may be possible to adjust the test validation logic to “expand” the validation check. E.g. if a test expects a value “A1” for a specific variable “x”, but a challenge is raised arguing that the specification language actually allows for either values “A1” and “A2” (but no other values) to be valid values for “x”, then it could be a valid course of action to modify the challenged test to allow either “A1” OR “A2” for “x”.
Since this line of thinking might be applied to cases that aren’t quite as straightforward as this example, care should be taken when using this approach. A particular danger is that an implementation that has already demonstrated compliance before the challenge was raised might actually not pass the new, modified test.
To limit the confusion and additional work such a scenario would cause, if there is already at least one certified compatible implementation before the challenge, the new, modified TCK should be run against at least one such implementation (and ideally all of them) before the changes are published, released, and finalized.
If such a change were released, and it was later found to cause a previously-certified implementation to fail the new, modified test, then excluding the test would likely be the only option, and this would require yet another, additional service release.
When a challenge issue is rejected, it MUST be closed with a label of
invalid to indicate it has been rejected. The appeal process for
challenges rejected on technical terms is outlined in Escalation Appeal.
If, however, an implementer feels the TCK challenge process was not
followed, an appeal issue MUST be filed with the specification project’s
issue tracker using the label challenge-appeal. A project lead MUST
escalate the issue with the Jakarta EE Specification Committee via email
(jakarta.ee-spec@eclipse.org). The committee will evaluate the matter
purely in terms of due process. If the appeal is accepted, the original
TCK challenge issue will be reopened and a label of appealed-challenge
added, along with a discussion of the appeal decision, and the
challenge-appeal issue with be closed. If the appeal is rejected, the
challenge-appeal issue MUST be closed with a label of invalid.

Excludes MUST be included in the TCK project release in a format that is compatible with the testing framework in use so that as the excludes are updated, the affected tests are automatically removed from the test suite.
Excluded tests should be added back in for every major Jakarta EE release by emptying the test exclude list for every Specification developed in the respective major EE release.
Requests for improvement to tests MUST simply be created as issues with
a label of enhancement in the specification project’s TCK issue
tracker.
Jakarta EE is a self-certification ecosystem. If you wish to have your implementation listed on the official jarkarta.ee implementations page for the given specification, a certification request as defined in this section is required.
There are additional requirements that MUST be met by any organization wishing to use the Jakarta EE logo or jarkarta.ee website for promotion. Any request for certification from an organization not meeting the requirements will be held until such time as the requirements are met. See the Jakarta EE Trademark Guidelines for more information on the complete steps to obtain Jakarta EE branding usage.
An approved certification request is a statement from the Specification Project you have met the intended TCK requirements and is just one of the requirements for logo usage. Logos only apply to platform and profile specifications, but a request to be listed as a compatible implementation can be made for any specification.
Requests to be acknowledged as a certified implementation MUST be filed
via the specification project’s issue tracker using the label
certification and include the following information:
Statement of Acceptance of the terms of the EFTL
Product Name, Version and download URL (if applicable)
Specification Name, Version and download URL
TCK Version, digital SHA-256 fingerprint and download URL
Implementation runtime Version(s) tested
Public URL of TCK Results Summary
Any Additional Specification Certification Requirements
Java runtime used to run the implementation
Summary of the information for the certification environment, operating system, cloud, …
A statement attesting that all TCK requirements have been met, including any compatibility rules
Specification projects may require additional items for a Certification Request as defined in their corresponding TCK Documentation under the section labeled "Additional Certification Requirements".
Examples of such additional requirements may include:
Name and version of Compatible Implementation used for interoperability tests
Name and version of Databases used for persistence tests
Name and version of NoSQL implementations used in persistence tests
While certification is on your honor, the community MUST be able to see your test results summary. At a minimum a results summary MUST:
Be publicly visible with no password protection or sign-up
Include a Summary Page containing:
All information in the above Certification Request
The Total number of tests run and passed. If you are running a platform TCK, this means reporting the tests run for each required TCK, which includes the platform TCK and some of the individual TCKs that are not integrated with the platform TCK.
An optional “Test List Page” showing all tests run may be linked from the Summary Page. The Summary Page URL is the URL that MUST be included in any Certification Requests.
The following are explicitly not requirements:
The Ability for the public to run the tests themselves
Full log output of the TCK
Implementors may supply this information and provide support for how to run a TCK against their implementation, but it is not required.
As noted, certification requests do not in themselves grant rights to use the Jakarta EE logo. Approval that the TCK requirements have been met is a prerequisite for obtaining Jakarta EE logo usage for profile certification. The required approval processes is:
Approval by lazy consensus after a period of two weeks (14 days)
Approval by a majority vote of the specification project as soon as it happens.
Approval by any top-level specification project lead at any time
All specification project members are encouraged to review the request and associated supporting materials. Reviewers of a certification request MUST carefully check the validity of all required data, in particular:
the data is complete
the number of tests passed is consistent with the first implementation used to validate the TCK
TCK version and digital fingerprint match.
test results are public and do not require special signup or viewing steps
Any committer on the specification project may vote against the certification request on the basis that the clearly defined requirements of the TCK process have not been met. This means that if there is a (-1) vote, lazy consensus is no longer an option and a majority vote MUST take place.
Certification requests that are reviewed and found to meet the
requirements will be marked accepted by closing an issue with an
accepted label. A pointer/link to the issue MUST then be emailed to
[tck@eclipse.org](mailto:tck@eclipse.org), as required by the
[Eclipse Foundation Technology Compatibility Kit
License](https://www.eclipse.org/legal/tck.php). If use of the
Jakarta EE logo or trademark is being requested (currently only
applicable to platform or profile products), see the [Jakarta EE
Trademark
Guidelines](https://jakarta.ee/legal/trademark_guidelines/).
Certification requests that are reviewed and found to NOT meet the
requirements will be marked as such by closing an issue with an
invalid label along with the requirements that were not met. A new
certification issue MUST be created with the updated requirements to
attempt the certification request again.
If there is a concern that a TCK process issue has not been resolved satisfactorily, the Eclipse Development Process Grievance Handling procedure SHOULD be followed to escalate the resolution. Note that this is not a mechanism to attempt to handle implementation specific issues.
Tests may be added, updated, removed or excluded as the specification team sees fit in major or minor updates.
In service releases, specification teams should only make changes that are documented in TCK challenge issues, and service release notes should document which challenges have been addressed. Test updates within a service release should follow the guidance described under Accepted Challenges.
The process for releasing a point revision of a TCK entails filing an issue in the jakartaee/specifications repository with the following details: